A
A
A
繁
简
PT
Toggle navigation
主頁
欢迎辞
司长简历
最新消息
新!
关于我们
架构图
部门工作简述
施政方针
施政建议
联络我们
天天都是415
2026年4月15日
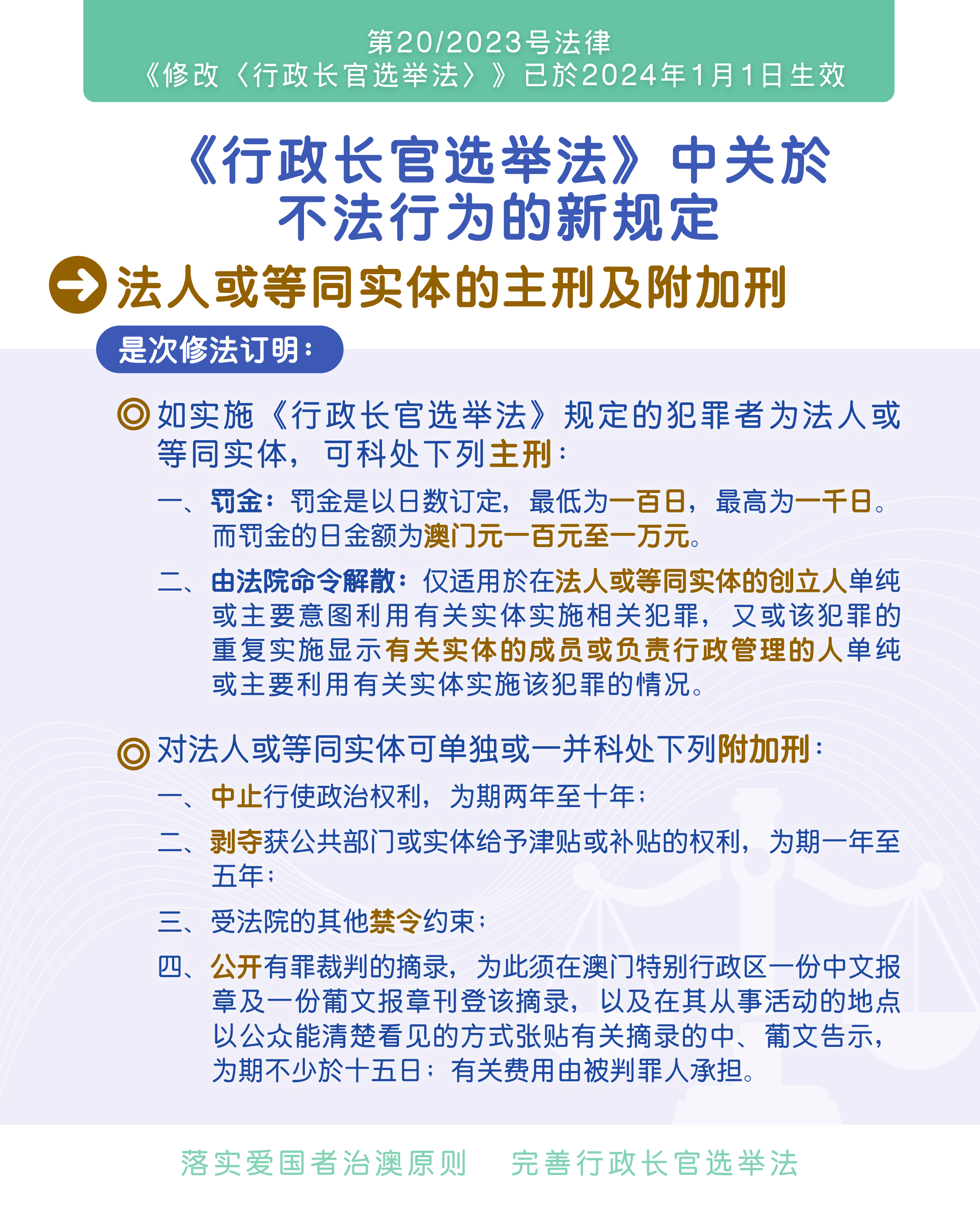
《行政长官选举法》中关于不法行为的新规定(图文包)
来源:法务局