A
A
A
繁
简
PT
Toggle navigation
主頁
欢迎辞
司长简历
最新消息
新!
关于我们
架构图
部门工作简述
施政方针
施政建议
联络我们
天天都是415
2026年4月15日
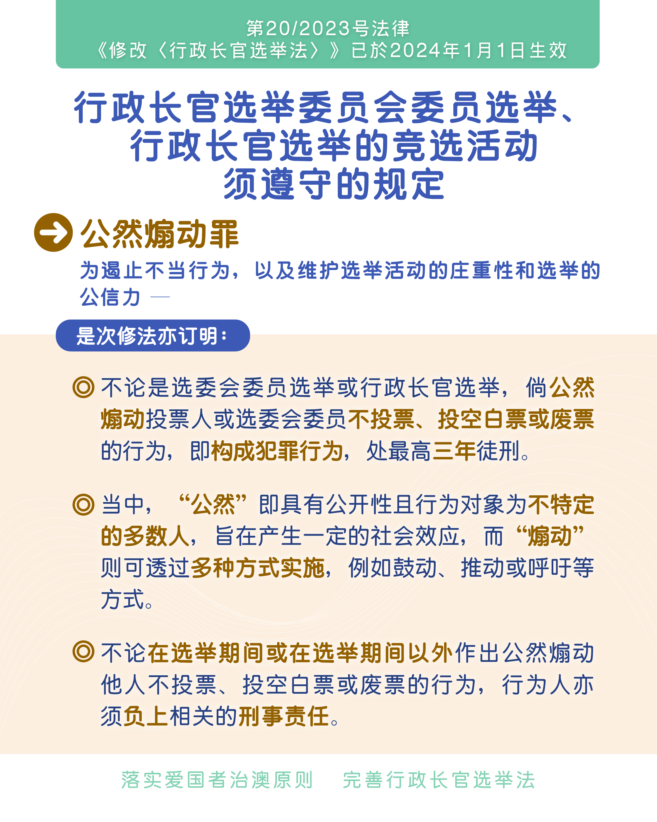
行政长官选举委员会委员选举、行政长官选举的竞选活动须遵守的规定(图文包)
来源:法务局