A
A
A
繁
简
PT
Toggle navigation
主頁
歡迎辭
司長簡歷
最新消息
新!
關於我們
架構圖
部門工作簡述
施政方針
施政建議
聯絡我們
天天都是415
2026年4月15日
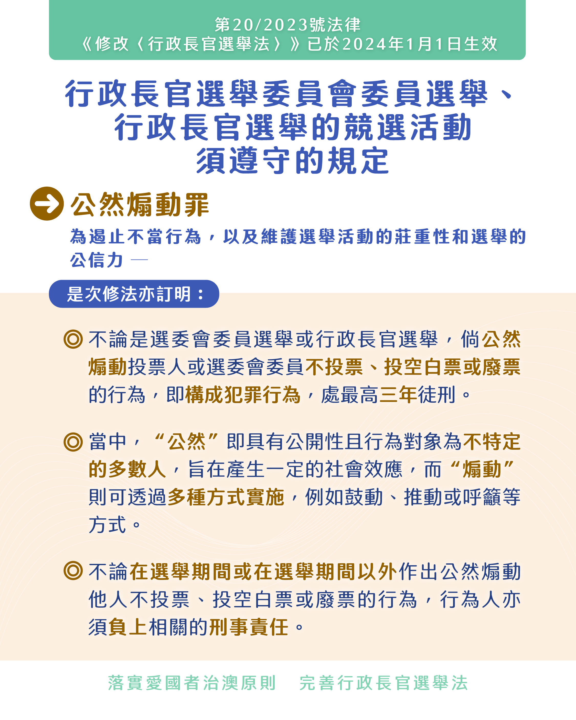
行政長官選舉委員會委員選舉、行政長官選舉的競選活動須遵守的規定(圖文包)
來源:法務局